山东省交通运输厅关于印发《山东省交通运输综合应急预案》的通知
文号:鲁交安监〔2025〕7号
各市交通运输局、青岛市住房和城乡建设局,厅机关各处室、厅直各单位,有关省属企业:
现将修订后的《山东省交通运输综合应急预案》印发给你们,请结合实际认真贯彻执行。2020年5月27日,由省厅印发的《山东省交通运输综合应急预案》同时废止。
山东省交通运输厅
2025年12月30日
山东省交通运输综合应急预案
目录
1.总则
1.1 编制目的
1.2 编制依据
1.3 适用范围
1.4 突发事件分类分级
1.5 工作原则
2.应急预案体系
2.1 山东省交通运输综合应急预案
2.2 山东省交通运输专项应急预案
2.3 市、县(区)级交通运输应急预案
2.4 交通运输企业应急预案
3.应急组织机构
3.1 省级应急组织机构
3.2 市、县(区)级应急组织机构
3.3 交通运输企业应急组织机构
4.运行机制
4.1 风险防控
4.2 应急准备
4.3 监测预警
4.4 信息报告
4.5 应急响应
4.6 信息发布与舆论引导
4.7 后期处置
5.应急保障
5.1 技术保障
5.2 资金保障
5.3 物资保障
5.4 队伍保障
5.5 通信保障
6.预案管理
6.1 预案编制
6.2 预案演练
6.3 预案评估与修订
7.责任与奖惩
8.附则
8.1 预案解释
8.2 发布实施
9.附件
1.总则
1.1 编制目的
为贯彻落实省委、省政府对突发事件应急处置和交通运输工作的决策部署,切实加强和规范我省交通运输综合应急管理工作,完善应对交通运输突发事件的体制机制,提升交通运输系统防范应对灾害风险和突发事件的能力,限度地减少人员伤亡、财产损失,保障公路、水路等交通畅通,有效发挥交通运输部门在应对突发事件中的作用,制定本预案。
1.2 编制依据
依据《中华人民共和国突发事件应对法》《生产安全事故应急条例》《突发事件总体应急预案》《突发事件应急预案管理办法》《交通运输突发事件应急管理规定》《交通运输部突发事件应急工作规范》《交通运输突发事件应急预案管理办法》《交通运输综合应急预案》《山东省突发事件应对条例》《山东省突发事件总体应急预案》等法律、法规、规章和规范性文件。本预案所引用的文件以修订发布的为准。
1.3 适用范围
本预案适用于由省政府牵头,省交通运输厅参与或由省交通运输厅牵头防范和处置的自然灾害、事故灾难、公共卫生事件和社会安全事件。
1.4 突发事件分类分级
1.4.1 突发事件分类
根据定量和定性风险识别及分析结果,确定需要省交通运输厅牵头或参与防范和处置的突发事件包括:
1.4.1.1 自然灾害类
洪涝灾害、气象灾害(台风、雷电、低温雨雪冰冻、风暴潮、大雾、大风、高温等)、地质灾害(地震、泥石流等)、重污染天气等引发的,需要省交通运输厅牵头或参与防范和处置的突发事件。
1.4.1.2 事故灾难类
在公路交通、道路运输、城市轨道运营、城市公共汽(电)车运营、水路交通、省管内河通航水域水上交通、交通工程建设施工、地方铁路建设管理中发生的事故灾难,需要省交通运输厅牵头或参与防范和处置的突发事件。主要包括水上、港口危险化学品事故;“两客一危”车辆道路运输事故;交通工程建设(含公路、水路、地方铁路、机场和城市轨道交通)事故;轨道交通运营、城市公共汽(电)车事故;公路中断、桥梁隧道垮塌事故;港口瘫痪、干线航道堵塞;水上交通事故等。
1.4.1.3 公共卫生类
传染病疫情、群体性不明原因疾病、动物疫情、食品安全事故等引发的,需要省交通运输厅牵头或参与防范和处置的突发事件。
1.4.1.4 社会安全类
在公路、水路、港口、城市公共汽(电)车、轨道交通等场所发生的,需要省交通运输厅牵头或参与防范和处置的突发事件,主要包括恐怖袭击、群体性事件、网络与信息安全事件等。
1.4.2 突发事件分级
根据特点、严重程度和影响范围等,突发事件分为特别重大、重大、较大、一般四个等级(社会安全类事件除外)。突发事件等级划分标准优先依据交通运输部有关规定,如突发事件超出交通运输部规定等级划分标准的,则参照规定的有关等级划分标准。突发事件分级标准应在本预案规定的各专项应急预案中明确。突发事件涉及多个领域的,事件等级依照受影响严重、定级的领域确定。
1.5 工作原则
1.5.1 人民上、生命上。坚持党的领导,坚持底线思维、极限思维,限度防范化解重大安全风险、减轻突发事件后果和影响,切实把确保人民生命财产安全和身体健康放在位落到实处。
1.5.2 预防为主、平急结合。坚持风险导向、关口前移、源头预防,强化预警行动。无法确保安全运行情况下,应停尽停、应关尽关、应撤尽撤,加强力量预置和值守备勤,做好应急准备,衔接好“防”和“救”的责任链条。
1.5.3 快速反应、协同应对。整合现有应急资源,建立健全交通运输应急处置协调联动机制,明确各方责任,形成统一指挥、功能齐全、反应灵敏、协调有序、运转的交通运输应急工作体制机制。
1.5.4 分级负责、属地为主。各级交通运输部门在本级党委、政府的统一领导下,按照应急预案规定的职责要求,全力做好突发事件应对工作。
1.5.5 完善体系、有效衔接。交通运输综合应急预案和各专项应急预案是本级人民政府应急预案体系中的部门预案。本预案应与《山东省突发事件总体应急预案》,省级各专项应急预案,市、县(区)级交通运输应急预案和交通运输企业应急预案有效衔接,形成科学合理、运行的应急预案体系。
2.应急预案体系
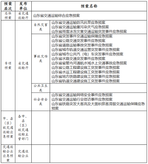
山东省交通运输应急预案体系(应急预案体系框架图及体系表见附件1和附件2)包括山东省交通运输综合应急预案,山东省交通运输各专项应急预案,市、县(区)级交通运输应急预案,交通运输企业应急预案。
2.1 山东省交通运输综合应急预案
山东省交通运输综合应急预案是全省交通运输应急预案体系的总纲,是全省交通运输系统应对突发事件的指导性文件。
2.2 山东省交通运输专项应急预案
山东省交通运输专项应急预案主要是根据风险识别分析结果制订的涉及省厅多个处室、单位职责的应急预案。本预案根据风险识别结果和《山东省交通运输厅职能配置、内设机构和人员编制规定》,确定17个山东省交通运输专项应急预案,并根据新的风险识别结果进行动态调整。
2.3 市、县(区)级交通运输应急预案
在省级交通运输综合应急预案、专项应急预案的指导下,各市、县(区)级交通运输主管部门根据本地区各类风险的识别分析结果,并结合各自职责,因地制宜,确定需要本部门牵头及参与防范和处置的自然灾害、事故灾难、公共卫生事件和社会安全事件,制订各自综合应急预案和专项应急预案。
2.4 交通运输企业应急预案
交通运输企业可根据实际工作需要,按照有关法律、法规、规章和规范性文件,制订本单位应急预案,报行业主管部门备案。
3.应急组织机构
山东省交通运输应急组织机构包括省级应急组织机构,市、县(区)级应急组织机构和交通运输企业应急组织机构。其中,省级应急组织机构包括厅应急工作领导小组及其办公室、厅各专项应急指挥部、现场应急指挥机构和组。
3.1 省级应急组织机构
3.1.1 厅应急工作领导小组及其办公室
3.1.1.1 厅突发事件应急工作领导小组
成立山东省交通运输厅突发事件应急工作领导小组(以下简称厅应急工作领导小组)作为突发事件厅应急指挥机构,厅应急工作领导小组组长由厅长担任,副组长由有关厅领导担任,成员由厅机关有关处室主要负责同志组成。
厅应急工作领导小组的主要职责包括:
在突发事件预防准备阶段,负责审定省交通运输厅相关应急预案、政策规划及应急经费预算;领导省交通运输厅各专项应急指挥部,对各市、县(区)级交通运输主管部门的应急管理工作进行指导和监督;依据省政府各专项应急预案,会同省直有关部门,制订应对突发事件的联合行动方案;领导开展其他相关重要工作。
在突发事件应对阶段,统一领导全省交通运输突发事件的应急处置工作,发布指挥调度命令,督促检查执行情况;根据省政府要求,或根据应急处置需要,指定成立现场应急指挥机构,并派往突发事件现场开展应急处置工作;当突发事件由省委、省政府或交通运输部应急机构统一指挥时,厅应急工作领导小组根据省政府或交通运输部的指令,执行相应应急处置行动,并协调监督实施;当突发事件由市、县(区)级应急机构负责处置时,厅应急工作领导小组根据市、县(区)级应急机构的请求,进行相应的应急指导或协调行动;领导处置其他相关重大事项。
3.1.1.2 厅突发事件应急工作领导小组办公室
山东省交通运输厅突发事件应急工作领导小组办公室(以下简称“厅应急办”)设在厅安全监督处,安全监督处主要负责同志担任厅应急办主任。
厅应急办的主要职责包括:作为省交通运输厅应急工作日常办事机构,执行厅应急工作领导小组的各项指令,具体负责厅应急工作领导小组的日常工作和应对突发事件的综合协调工作。
3.1.1.3 厅机关有关处室、厅直有关单位
办公室。根据要求向省委、省政府及交通运输部报送应急工作文件;参与交通运输突发事件的综合协调、应急救援行动;负责交通运输行业信访事件的预防和应急处置工作,负责牵头编制山东省交通运输行业信访事件应急预案;承办厅应急工作领导小组交办的其他工作。
政策研究室。承担突发事件应对中综合性文稿的审核工作;组织公开发布交通运输行业突发事件新闻信息;负责将应急管理工作纳入行业文明单位、个人的评选工作;承办厅应急工作领导小组交办的其他工作。
法规处。负责厅制定的涉及应急管理的行政规范性文件合法性审核和备案工作;牵头组织突发事件处置中涉及的行政复议、行政诉讼等相关工作;承办厅应急工作领导小组交办的其他工作。
综合规划处。负责将全省交通运输行业安全监管与应急管理建设纳入综合交通运输发展规划;参与交通运输应急管理资金年度预算编制工作并提出专项资金方向、规模安排建议;承办厅应急工作领导小组交办的其他工作。
建设管理处。组织协调省交通建设项目质量突发事件的预防与应急处置工作;组织协调涉及多个领域工程建设质量突发事件的预防与应急处置工作;承办厅应急工作领导小组交办的其他工作。
运输管理处。承担组织协调应对突发事件时应急物资、紧急客货运输等运输保障工作;负责指导道路运输突发事件和道路运输站场突发事件的应急处置工作;负责牵头编制山东省突发事件交通运输保障应急预案、山东省道路运输事故突发事件应急预案;承办厅应急工作领导小组交办的其他工作。
财务处。负责拟定应急救援车辆免费通行政策并负责落实;负责交通运输应急管理和应急救援经费的申请与拨付;承办厅应急工作领导小组交办的其他工作。
人事处。负责组织协调防范应对灾害风险和突发事件单位、人员的表彰奖惩有关工作;承办厅应急工作领导小组交办的其他工作。
科技教育处。负责指导交通运输系统网络安全、重污染天气等突发事件应对工作;促进应急救援科研成果推广应用;负责牵头编制山东省交通运输重污染天气应急预案、山东省交通运输网络安全事件应急预案;承办厅应急工作领导小组交办的其他工作。
安全监督处。承担厅应急工作领导小组办公室日常工作;组织协调交通运输应急管理体系建设;协调重大突发事件的应急处置工作,负责突发事件应对的后方总联络、协调;组织编制修订省交通运输突发事件综合应急预案、应急处置工作流程,按规定发布预警信息、启动应急响应;起草重要报告、综合类应急文件及综合协调;指导应急值守工作;承担抗震救灾、防汛等应对重大自然灾害的组织协调;负责牵头编制山东省交通运输综合应急预案、山东省交通运输防汛抗旱应急预案、山东省雨雪冰冻灾害交通运输突发事件应急预案;承办厅应急工作领导小组交办的其他工作。
国防交通处。负责规划全省国防交通网络布局,拟订全省国防交通保障计划;承担国防运力动员、征用和交通战备物资器材管理工作;承办厅应急工作领导小组交办的其他工作。
公路处。负责指导全省公路突发事件应急处置工作;负责指导市、县(区)级交通运输主管部门组织人力、物力抢修因自然灾害、事故灾难等原因造成的公路、桥隧中断;负责牵头编制山东省公路交通突发事件应急预案、山东省公路工程建设施工突发事件应急预案;承办厅应急工作领导小组交办的其他工作。
铁路机场处。负责指导协调全省铁路道口监护管理和综合治理;负责指导地方铁路建设中突发事件的应急处置工作;负责协调应急救援人员、物资,通过铁路、民航运输的保障工作;负责牵头编制山东省地方铁路建设施工突发事件应急预案、山东省铁路突发大客流及大面积旅客滞留交通运输保障应急预案;承办厅应急工作领导小组交办的其他工作。
水运处。负责指导全省水路突发事件应急处置工作;负责水路应急运力的组织保障;及时协调船舶与其他运输方式的联运工作;负责牵头编制山东省水路交通突发事件应急预案、山东省水运工程建设施工突发事件应急预案;承办厅应急工作领导小组交办的其他工作。
城市交通处。负责指导全省城市轨道交通、公共汽(电)车和出租车突发事件应急处置工作;负责牵头编制山东省城市轨道交通运营突发事件应急预案、山东省城市公共汽(电)车突发事件应急预案、山东省轨道交通建设施工突发事件应急预案;承办厅应急工作领导小组交办的其他工作。
省地方海事局。负责省管内河通航水域突发事件应急处置工作;负责省管内河通航水域交通管制、危险品运输监管;组织省管内河通航水域救助打捞工作;负责牵头编制山东省省管内河通航水域水上交通事故应急预案;承办厅应急工作领导小组交办的其他工作。
事业中心。承担交通运输领域突发事件应对技术支持和服务保障工作;按照厅各专项应急指挥部的要求,参与突发事件应急处置工作;承办厅应急工作领导小组交办的其他工作。
应急中心。负责厅日常应急值守和应急保障工作;负责接收、发布预警,收集灾情信息和应急响应;承担突发事件信息接收、调度、核实、报送等职责;负责归集整理厅机关有关处室,厅直有关单位,市、县(区)级交通运输主管部门,交通运输企业应急管理负责同志、联络员的通讯方式,并及时更新;负责接收省委、省政府和交通运输部等上级机关关于突发事件的指示批示,以及省直有关部门转发的相关信息,及时呈报、运转、督办,跟踪掌握落实情况和办理结果;承办厅应急工作领导小组交办的其他工作。
执法局、内河中心、工程中心、结算中心。承办厅应急工作领导小组交办的工作。
3.1.2 厅专项应急指挥部
厅应急工作领导小组下设厅专项应急指挥部,各专项应急指挥部指挥长由厅应急工作领导小组指定负责同志担任,具体成员单位由各专项应急预案明确。
厅各专项应急指挥部主要职责包括:
在厅应急工作领导小组领导下,根据专项应急预案相关规定开展风险研判和突发事件预防、预警工作,启动、调整和终止应急响应,组织突发事件应急处置;负责协调跨市交通运输应急队伍的调度和现场指挥,并保障应急抢险救援安全有序开展;视情派出现场应急指挥机构或工作组赴突发事件发生地予以指导;指导市、县(区)级交通运输主管部门做好突发事件预防和应急处置工作。具体工作由各专项应急预案予以明确。
3.1.3 现场应急指挥机构
现场应急指挥机构由厅应急工作领导小组授权,厅专项应急指挥部视情派出,负责配合事发地政府应急指挥部开展应急处置工作。
现场应急指挥机构具体职责:
指导事发地交通运输主管部门突发事件应急处置工作,及时向厅专项应急指挥部报告现场有关情况;会同有关和救援力量制定并实施现场应急处置方案,组织指挥多方救援力量有力开展应急处置工作;防止出现次生衍生灾害,做好善后工作,尽快恢复正常秩序。承办厅专项应急指挥部交办的其他工作。
3.1.4 组
根据突发事件分类处置的原则,由相应厅专项应急指挥部提出需求建议,报经厅应急工作领导小组同意,在库中选择相关领域组成组,负责对应急准备、应急响应、应急处置和总结评估等提供咨询和技术支持,并根据厅专项应急指挥部需要,参加突发事件的应急处置工作。
3.2 市、县(区)级应急组织机构
市、县(区)级交通运输主管部门可参照厅应急组织指挥机构,根据本地区实际情况成立应急组织指挥机构,负责组织本行政区域和本单位应急工作。
3.3 交通运输企业应急组织机构
交通运输企业应根据本单位实际情况成立应急组织机构,负责组织本单位应急工作。
4.运行机制
山东省交通运输系统突发事件应对工作的运行机制主要包括风险防控、应急准备、监测预警、信息报告、应急响应、信息发布和后期处置。
4.1 风险防控
突发事件应对工作要坚持预防、预防和应急相结合,立足于防,关口前移,防患于未然。
4.1.1 建立完善风险防控体系
山东省交通运输系统有关部门、单位应当建立健全风险防控体系。落实风险防控责任机制,完善风险防控责任链条,层层压实防控责任。建立健全风险防控协同机制,加强与同级政府部门间的协调配合,加强省、市、县三级交通运输主管部门上下协同,实现分级管理、同步防控。建立健全信息共享机制,按照有关规定及时向社会公布相关信息。
4.1.2 建立健全风险研判评估制度
山东省交通运输系统有关部门、单位应当充分考虑各类风险因素,对本领域各类危险源、危险区域定期进行调查、辨识、评估、登记,加强风险早期识别和信息报告、通报,及时发现和处置本领域各类风险隐患。建立风险分级管控和隐患排查治理双重预防工作机制,制定专项防控措施和应急预案,同时做好相关应急准备工作。
4.1.3 强化风险防控基础能力建设
山东省交通运输系统有关部门、单位应当充分考虑公共安全风险因素,坚持底线思维和极限思维,统筹安排应对突发事件所必需的设备和基础设施建设。着力提升防灾减灾能力,抓好以源头治理为的安全生产基础能力建设。
4.2 应急准备
4.2.1 组织准备
山东省各级交通运输主管部门、单位应当落实属地管理责任,结合本地实际健全完善交通运输应急指挥机构,优化设置交通运输应急指挥部办公室,进一步提升水平,构建指挥顺畅、运转的应急指挥机制;建立交通运输应急工作责任制,健全分工负责、分级响应机制,明确各级各类交通运输突发事件应急响应程序;压实行业部门和相关企业、工程管理单位安全责任,压紧巡查值守、预警发布、转移避险安置等环节责任,建立健全横向到边、纵向到底的责任体系。
4.2.2 预案编制
加强应急预案体系建设,强化预案衔接,确保应编尽编、应修尽修、衔接有序;各级交通运输应急指挥机构要根据应急工作的实践经验,坚持问题导向,及时组织修订完善各类交通运输应急预案,按有关规定报批并组织实施;承担交通运输应急工作任务的企业,要参考上位预案要求,在开展灾害风险评估、灾害态势变化和应急资源调查的基础上,制定(修订)本单位应急预案。
4.2.3 健全机制
建立健全协同共享机制,加强与相关职能部门的沟通联系,强化信息互通、资源共享,及时获取预警信息。建立健全调度会商机制,根据需要及时召开调度会商会议,做好形势分析,研判对行业领域的主要影响,研究应采取的防范应对措施,实施快速处置。建立健全力量预置机制,各级交通运输主管部门应根据风险预测,提前在区域、关键区段预置应急力量,前置备勤。建立健全指挥联动机制,加强省、市、县(区)三级交通运输主管部门应急联动,时段依托应急指挥系统24小时互联互通,实时视频连线指挥调度,实现一体化指挥、一体化处置、一体化行动。
4.2.4 物资储备
根据应急物资保障体系建设规划有关要求和山东省交通运输应急抢险救灾工作需要,按照分级储备、管理和负担原则,综合运用政府储备、商业储备、企业储备、生产能力储备和社会储备等方式,建立健全交通运输应急物资保障体系,优化储备品种和规模,完善物资储备布局,健全应急物资调拨机制,确保关键时刻调得出、运得快、用得上。
4.2.5 队伍建设
壮大各类交通运输应急救援力量,建立完善以交通运输队伍和企业队伍为基础、社会志愿者力量为重要补充、队伍辅助决策的应急队伍体系。优化队伍结构,实时动态更新山东省交通运输安全生产和应急库。
4.2.6 应急通道
完善应急运输优先通行政策,协同公安、应急、铁路等部门做好应急救灾力量物资投运、免费快速通行保障;建立应急运输保障企业名单制度,做好运输、仓储、配送等物流能力储备,落实运输资源调运、征用、灾后补偿等政策;加快应急物资货运枢纽、中转调运站和末端配送节点建设,提高应急物资转运效率。
4.2.7 应急演练
山东省各级交通运输主管部门、单位应当制定年度演练计划,通过实战演练和桌面推演等方式,开展应急演练;交通运输企业应定期组织综合应急预案演练和专项应急预案演练,实现演练的规范化、常态化,提升应急处置能力;强化应急处置评估,鼓励委托第三方开展应急处置后评估和案例研究。
4.2.8 宣传培训
山东省各级交通运输主管部门应当加大对交通运输应急工作责任人和人才的应急指挥、灾害防范应对等知识技能培训力度;持续强化交通运输应急警示教育,普及安全知识,培育安全文化,提升全社会交通运输安全和应急意识;加强新闻宣传、舆情引导和信息公开,主动发布灾情信息,及时回应社会关切,营造交通运输应急工作积极氛围。
4.3 监测预警
本预案中监测预警主要针对自然灾害类风险。事故灾难类、公共卫生类、社会安全类突发事件的监测预警工作,可依据事件特点并参照省政府相关专项应急预案和厅各专项应急预案要求开展。
4.3.1 监测
山东省交通运输系统有关部门、单位应当建立健全突发事件监测制度、整合监测信息资源,完善信息获取和共享机制,推动监测和群测群防深度融合。各级专项应急指挥机构负责相应突发事件监测信息集成。各相关责任部门根据突发事件种类和特点,建立健全基础信息数据库,完善监测网络,明确监测项目,配备必要的设备、设施和专兼职人员,对可能发生的突发事件进行有效监测预判,提出预警和处置措施建议。
4.3.2 预警
4.3.2.1 预警级别
突发事件预警级别由高到低分为一级、二级、三级、四级,分别用红色、橙色、黄色、蓝色标示,按照确定的划分标准执行。监测预警信息由专项应急指挥部办公室负责收集和转发,并严格执行“叫应”机制,督导各级落实到位。
4.3.2.2 预警发布
专项应急指挥部及时组织分析研判预警信息,确定预警级别,依法依规发布预警信息,提出防范措施和要求,决定并宣布有关地区进入预警期,向有关方面报告、通报情况,并根据事态发展及时调整。运用突发事件预警信息发布系统、应急服务平台、短信、新媒体等多元渠道传播预警信息,确保预警信息及时有效传递到发布对象。
4.3.2.3 预警行动
发布预警信息后,专项应急指挥部应当根据预警级别和实际情况,按照分级负责的原则,组织各级依法采取增加监测巡查频次、加强值班调度、转移疏散人员、预置应急力量、调集物资装备、保障基础设施安全运行等措施。在无法确保交通运输安全运行的情况下,应停尽停、应关尽关、应撤尽撤。
4.3.2.4 预警结束
专项应急指挥部接到预警解除信息,或确认交通运输突发事件风险已经,经会商研判,结束预警行动。如研判突发事件将要发生或已经发生的,立即启动应急响应。
4.4 信息报告
山东省交通运输系统有关部门、单位应当建立健全突发事件信息收集与报告工作机制,严格落实突发事件信息报告有关规定。
突发事件发生后,交通运输涉事单位在开展先期处置的同时,应当立即按照有关要求向所在地交通运输主管部门报告,并根据事态发展变化及时续报。报告内容主要包括突发事件的时间、类别、影响范围、人员伤亡、财产损失、是否会发生次生衍生事件、现场救援情况、已采取的相关措施、有关支援需求及工作建议等。
交通运输主管部门、单位应当加强突发事件信息获取、核实、研判,按照、省有关规定逐级按时限报告并通报相关部门和单位,不得迟报、漏报、谎报和瞒报,不得压制、阻挠报送紧急信息,特殊情况下可以越级上报,事后按规定进行补报。信息报告遵循“一事一报、即接即报、边核边报、阶段续报”的原则,坚持“快报事实、慎报原因”,做到首报迅速、续报准确、终报完整。
4.5 应急响应
4.5.1 先期处置
突发事件发生后,交通运输涉事单位应当立即采取措施控制事态发展,组织开展应急处置和救援工作。对因本单位的问题引发的或主体涉及本单位人员的社会安全事件,有关负责同志要迅速赶赴现场组织开展处置工作。
4.5.2 响应分级
专项应急指挥部接到突发事件信息报告后,在应急工作领导小组领导下,及时组织核实有关情况,进行分析研判,立即启动应急响应。响应级别由高到低分为一级(Ⅰ级)、二级(Ⅱ级)、三级(Ⅲ级)、四级(Ⅳ级)。响应级别划定、启动条件、审批程序、指挥机构及应对措施等具体规定,由各专项应急预案予以明确。
专项应急指挥部根据事态发展情况及时调整响应级别。对于比较敏感,或发生在地区、重要时段、重大活动中的事件,可适当提高响应级别;对于小概率、高风险、超常规的极端事件要果断提级响应,确保快速有效控制事态发展。
4.5.3 指挥协调
组织指挥。按照山东省交通运输各专项应急预案有关要求,统一指挥协调应急处置工作。
现场指挥。现场指挥机构实行现场指挥长负责制,参加现场应急救援的单位和个人应当服从现场指挥机构的统一指挥,及时向现场指挥机构报到、受领任务,确保相互衔接、配合顺畅。
协同联动。山东省各级交通运输主管部门、单位应当根据应急处置需要,积极协调政府相关部门参与突发事件应急处置和救援工作。
4.5.4 处置措施
突发事件发生后,专项应急指挥部应当按照法律法规和有关规定立即采取应急处置措施,获取现场信息、组织营救人员、减轻危害、抢修交通设施、保障基本需要,有关具体处置措施由各专项应急预案予以明确。
4.5.5 应急结束
突发事件应急处置工作结束,或者相关威胁、危害得到控制和后,按照“谁启动、谁终止”的原则,由专项指挥部报应急工作领导小组同意后,宣布应急结束。设立现场指挥部的应当及时撤销,逐步恢复正常生产生活秩序。
4.6 信息发布与舆论引导
应急工作领导小组应当协调专项应急指挥部加强同宣传部门的协调和沟通,及时提供各类相关信息,做好信息发布与舆论引导工作。
4.6.1 发布主体
交通运输突发事件信息由应急办和突发事件应急处置牵头处室负责核实整理,政研室按规定统一发布。
4.6.2 发布方式
发布方式包括省交通运输厅门户网站、政务微博、微信公众号等省交通运输厅授权的媒体。
4.7 后期处置
突发事件应急响应终止后,专项应急指挥部要及时组织参与单位复盘总结交通运输领域应急处置情况,客观评估应急处置工作实效,深入分析存在问题,制定下一步改进措施;组织开展恢复重建等善后工作,相关情况报应急工作领导小组。山东省交通运输系统有关单位、部门配合开展后期处置工作。
5.应急保障
5.1 技术保障
应急工作领导小组组织专项应急指挥部加大监测、预防预警、应急处置和保障装备的研发投入,支持和鼓励高等院校、科研院所、企事业单位和社会组织建立合作机制和开展科学研究,建立健全基础数据资料库,包括针对各类突发事件的应急资源清单、库、突发事件分类分级汇总、重大突发事件案例库等。推进应急管理标准化体系建设,提升应急管理标准化水平。
5.2 资金保障
应急工作领导小组要加强对应急经费保障工作的领导,指导财务处将交通运输突发事件应急经费纳入预算管理,规范应急经费的使用管理,提高资金的使用效益。
5.3 物资保障
应急物资包括公路、场站、航道、港口等交通基础设施的抢通物资以及人员、物资的运输车船两类。应急物资储备工作在应急工作领导小组领导下,由应急办牵头,各专项应急预案牵头处室配合,组织指导各级交通运输主管部门、有关交通运输企业具体实施,省交通运输厅建立全省统一的应急物资储备信息库。
5.4 队伍保障
在应急工作领导小组领导下,由应急办牵头,各专项应急预案牵头处室配合,做好山东省交通运输应急队伍的规划和建设,根据风险评估结果和各专项应急预案要求,统筹考虑山东省交通运输应急救援队伍和运输保障队伍建设。各专项应急预案牵头处室根据山东省交通运输应急队伍规划和各专项应急预案要求,开展各自专项应急预案的应急救援队伍和运输保障队伍建设。
5.5 通信保障
应急办指导应急中心,与公安、应急、自然资源、气象等省直有关部门构建互通互联的信息共享平台,完善省级综合交通运输调度和应急指挥系统建设,确保突发事件应急处置工作指挥顺畅、联络畅通。
6.预案管理
6.1 预案编制
本预案由省交通运输厅负责组织编制,按程序报批、印发实施。
6.2 预案演练
山东省交通运输系统各级部门、单位应按照规定建立预案演练制度,以检验预案的有效性。预案演练可采取实战演练、桌面推演、力量拉动等形式,专项应急预案少每3年进行一次应急演练,法律法规规章另有规定的从其规定,演练结束后应及时组织预案评估。
6.3 预案评估与修订
当出现下列情形之一时,应急办负责组织修订完善本预案,更新后报省政府备案:
预案依据的有关法律、法规、上位预案等发生变化的;
交通运输突发事件应急处置机构及其职责发生重大变化或调整的;
交通运输突发事件风险发生重大变化的;
预案中的其他重要信息发生变化的;
在突发事件实际应对和应急演练中发现问题需要进行重大调整的;
预案制订单位认为应当修订的其他情况。
7.责任与奖惩
对交通运输应急工作中作出突出贡献的集体和个人,按有关规定进行表扬奖励;对交通运输应急工作中玩忽职守造成损失的,依据有关法律追究相关责任人的责任,并予以处罚;造成严重后果构成犯罪的,移送相关部门依法追究其刑事责任。
8.附则
8.1 预案解释
本预案由省交通运输厅负责解释。
8.2 发布实施
本预案自印发之日起实施。
9.附件
附件1:山东省交通运输应急预案体系框架图
附件2:山东省交通运输应急预案体系表
附件3:山东省交通运输综合应急预案框架图
附件1

山东省交通运输应急预案体系框架图
附件2

附件3

山东省交通运输综合应急预案框架图
本文转自山东公交资讯平台
说明:本网站发布内容和图片的目的在于传播更多信息,归原作者所有,不为商业用途,如有侵权敬请作者与我们联系删除